| Name | Designation | Address | Phone |
| Bhadant Arya Nagarjuna Shurei Sasai | President | Indore Boudha Vihar, Nagpur | 9423683555 (0712) 2642575 |
| Dr. Sudhir S. Fulzele | Secretary | Ambedkar Nagar, Dharampeth, Nagpur - 440010 | 9822563970 |
| Adv. M. M. Yeole | Member | Degaon Chawl, Dr.Ambedkar Marg, Nanded-431601. | 9011000937 (02462)234657 |
| Dr.Rajendra R. Gavai | Member | Resi. 902 ‘Purna’ Worli Sagar, Co-op. Hsg. Society, Sir Pochkhanwala Road, Worli, Mumbai - 400025 | 9820319172 |
| Adv. Anand S. Fulzele | Member | Ambedkar Nagar, Dharampeth, Nagpur | 9421778748 |
| Shri. N.R. Sute | Member | 537, Chandanbai Temple Layout, Chandan Nagar, Post. Hanuman Nagar, Nagpur – 440009. | 9860057437 |
| Prin. D. G. Dabhade | Member | Milind Colony, New Hanuman Nagar, Amravati - 444604. | 9370073017 |
| Shri. Vilas M. Gajghate | Member | Gadga, Dharampeth, Nagpur – 440010 | 9822578236 |
| Dr. Mrs. Kamaltai R. Gavai | Member | Congress Nagar, Amravati | 9823102183 |
| Dr. Chandrashekhar Meshram | Member | Rahate Colony, Nagpur | 9822722132 |
| Dr. Pradeep Aglawe | Member | Narendra Nagar, Nagpur | 9881262660 |
| Badant Nagdipankar Shtavir | Member | Gautam Nagar BoudhaVihar, Kamptee, Nagpur | 9423605550 |
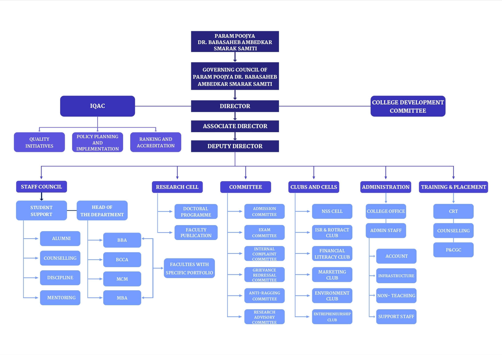
In accordance with Maharashtra Public University Act 2016, (Clause 97)
| Designation | Name |
| Chairperson | Arya Nagarjun Shurei Sasai President, Dr Babasaheb Ambedkar Smarak Samiti |
| Head of the Department | Dr.Nirzar Kulkarni
Associate. Director Ph- +91-927 120 3904 |
| Faculty Members | Dr. Monika Jain Ph - +91-996 022 7330 Dr Sarang Javkhedkar Ph - +91-989 069 4851 Dr. Rashmi Gupta Ph - +91-996 022 7330 |
| Non-Teaching Staff Member | Mr. Rajesh Dambhare
(Asst.Admin Officer) Ph- +91-927 123 2065 |
| Local Members Nominated by the Management | Mr. Rohit Randhir
Director, DuratechInd, D-68, MIDC Area Hingna Road,
Nagpur. (Industry)
Ph- +91-937 100 3652, 976 769 666 Dr.Vinayak Deshpande Professor, Department of Business Management and Dean Faculty of Commerce and Management, RTM Nagpur University. (Research) Dr. Vinod Asudani President, Blind Graduate Forum of India (Social Service) Dr. Anil Hirekhan Deputy Registrar Academic RTMNU and Alumnus of DAIMSR (Education &Alumnus) |
| Coordinator of IQAC | Dr. Mujahid Siddiqui Ph- +91-989 032 5497 |
| Secretary of Students’ Council | Mr. Nimish Bissa, MBA – IV Sem |
| Principal of the college and Member Secretary | Dr.Sudhir S. Fulzele Ph - +91- 982 256 3970 |
| Name | Designation | Contact Number |
| Dr. Sudhir S. Fulzele | Chairman | 9822563970 |
| Dr. Nirzar Kulkarni | Appellate Authority | 9271203904 |
| Dr. Mujahid Siddiqui | Public Information Officer | 9890325497 |
| Name | Designation | Contact Number |
| Dr. Monika Jain | Presiding Officer | 9850379576 |
| Dr. Rashmi Gupta | Internal Member | 9960227330 |
| Dr. Vaishnavi Khedkar | Internal Member | 9765011223 |
| Adv. Manjeet Bedi | Member (NGO) | 9370473232 |
(As Per the Sexual Harassment of Women at Workplace Act, 2013)
| Name | Designation | Contact Number |
| Dr. Mrs. Ruhi Bakhare | Chairman | 9665094245 |
| Dr. Mrs. Rashmi Gupta | Member | 9960227330 |
| Dr. Mrs. Pallavi Badre | Member | 9890755495 |
| Dr. Mrs. Monika Jain | Member | 8329084306 |
| Name | Designation | Contact Number |
| Dr. Sudhir S. Fulzele | Chairman | 9822563970 |
| Dr. Snehal Godbole | Member Secretary | 9970653950 |
| Dr. Mrs. Chetana Soni | Member | 8087922243 |
| Mr. Kothiram Girasawle | Member | 9545002866 |
| Prof. Rinki Moolchandani | Member | 8956980159 |
| Name | Designation |
| Chairman | Dr. Sudhir Fulzele (Research Head) (Director - DAIMSR, Nagpur) |
| VC Nominee | Dr. Sanjay Kavishwar (Dean Academics- TIME, Nagpur) |
| VC Nominee | Dr. Amishi Arora (Director-CIBMRD, Nagpur) |
| Director's Nominee | Dr. Nirzar M. Kulkarni (Associate Director) |
| Member Secretary | Dr. Ruhi Bakhare (Head- Research Cell) |
| Supervisor | Member |
| Research Scholar | Member |